客服热线:
18391752892
我的进货单
0
平台首页
|
手机版
|
二维码
|
客服中心
|
帮助中心
反馈意见
联系我们
VIP服务
|
VIP
会员服务
建站服务
在线升级
联系我们
网站地图
特色频道
金融学院
|
区块链
|
行情快递
|
BrokerShow
|
人才
|
外汇问答
|
交易家
|
交易图赏
|
外汇平台
|
交易视频
|
资料下载
|
外汇EA商城
|
外汇课程
|
投资圈
|
外汇资讯
|
期货
|
顺水鱼EA
|
外汇交易商
扩展专区
排名推广
|
积分商城
|
黄金广告
|
意见反馈
网站地图
|
网站公告
|
RSS订阅
用户专区
用户中心
|
发布货源
|
发布采购
|
发布展会
常见问题
|
VIP会员
外汇资讯
首页
商机
外汇EA商城
金融学院
区块链
外汇交易商
外汇平台
期货
BrokerShow
资讯
全部资讯
外汇资讯
外汇市场
美元
黄金
原油
央行
股市
新闻热点
期货市场
理财
科技前沿
投资圈
交易视频
当前位置: >
顺水的鱼MT4外汇EA趋势对冲马丁延迟套利指标智能交易系统
>
外汇资讯
>
正在搜索: 双
双
相关的搜索结果
找到
9310
条
业务开展受阻 信托产品募资规模与收益率
双
降|信托产品_顺水财经_顺水网
【金融315,我们帮你维权】近来,ETC纠纷、信用卡盗刷、银行征信、保险理赔难等问题困扰着金融消费者,投诉多石沉大海、维权更举步维艰,新浪金融曝光台将履行媒体监督职责,帮助消费者解决金融纠纷。【黑猫投诉…
2020-02-15 01:07
类目:
原油
信托产品募资规模与收益率
双
降 _ 东方财富网
【信托产品募资规模与收益率双降】数据显示,上周集合信托募集资金规模再创新低,平均年化收益率为7.17%,环比减少0.64个百分点。 信托业内人士指出,募资规模和年化收益率双双下滑,主要还是受春节假期和新冠肺…
2020-02-15 01:03
类目:
股市
人民币汇率呈
双
向小幅波动态势 外资项目流入有助于推动人民币升值 _ 东方财富网
据数据显示,人民币对美元汇率中间价在开市后连续四天走低,在7日调涨217个基点,报6.9768;人民币在岸、离岸对美元即期汇率则在双双“破7”后又重返6.9区间。但随着市场对新冠肺炎所引起的情绪逐渐消化,人民币…
2020-02-15 01:02
类目:
美元
置顶
金银T+D
双
双
收涨,亚欧股市纷纷回落;美指承压于99大关,美联储政策走向需要新的指引_外汇动态报道_顺水外汇网www.yg88.cn
顺水鱼外汇网讯——2月13日金银T+D双双收涨,受到避险情绪的推动,同时亚洲及欧洲股市纷纷回落,这令黄金再度受宠。美元指数回落,在99关口上方仍遭遇抛压。美联储主席在参众两院发表的国会证词基调类似,均对美…
2020-02-14 04:02
类目:
美元
置顶
双
管齐下!摩根大通同时买入美债和澳元以应对疫情冲击_汇市观察_外汇_顺水外汇EA
摩根大通资产管理公司正采取双管齐下的方式来应对新型冠状病毒的影响,即购买美国国债以避险,同时还买入澳元和新加坡元,因其认为澳元和新加坡元跌幅过大。该行固定收益基金经理Julio Callegari表示,摩根大通正…
2020-02-14 03:01
类目:
美元
置顶
英国内阁重组:财相离任 首相欲财、政
双
揽 英镑短挫后迅速拉涨70点_汇市观察_外汇_顺水外汇EA
欧市盘中,英镑/美元先抑后扬,最低触及1.2959,而后迅速拉升,至发稿前触及1.3026,波幅接近70点。500)this.width=500' align='center' hspace=10 vspace=10 rel='nofollow'/> (英镑/…
2020-02-14 03:01
类目:
美元
置顶
五粮液:业绩
双
位数增长 疫情或加快改革步伐 _ 东方财富网
疫情对高端白酒短期影响有限,长期不改变发展趋势,公司股价大幅回调后投资价值已显。高端白酒茅台、五粮液、国窖等在春节前均基本完成年度打款发货计划,且占比较高的商务宴请及礼品消费场景已经大多完成,虽然…
2020-02-14 01:15
类目:
股市
置顶
英国内阁重组:财相离任 首相欲财、政
双
揽 英镑短挫后迅速拉涨70点 _ 东方财富网
周四(02月13日)报道,日内英国内阁重组,数名大臣遭遇离任风波。欧市盘中,英镑/美元先抑后扬,最低触及1.2959,而后迅速拉升,至发稿前触及1.3026,波幅接近70点。导致市场这波情绪波动的主因在于消息面传出现任…
2020-02-14 01:12
类目:
美元
双
良节能守护中央空调系统 为抗击疫情贡献力量 _ 东方财富网
如今,不少公共建筑中都安装了中央空调。作为中央空调系统运营服务商,双良节能承担着国内各大城市的医院、机场、铁路、商场等公共区域中央空调系统的智慧运维管理,确保中央空调系统安全、健康、稳定、高效运行…
2020-02-14 01:11
类目:
美元
置顶
正枫霸金:黄金5点震荡区间,多空
双
杀我们能拿10个点!_顺水财经_顺水网
原标题:正枫霸金:黄金5点震荡区间,多空双杀我们能拿10个点! 来源:FX168财经网人物频道在这个市场上千万不要听信别人口中的‘运气好’他所谓的运气是因为不愿意看到你比他好。俗话说无规矩不成方圆,市场亦是…
2020-02-14 01:11
类目:
原油
置顶
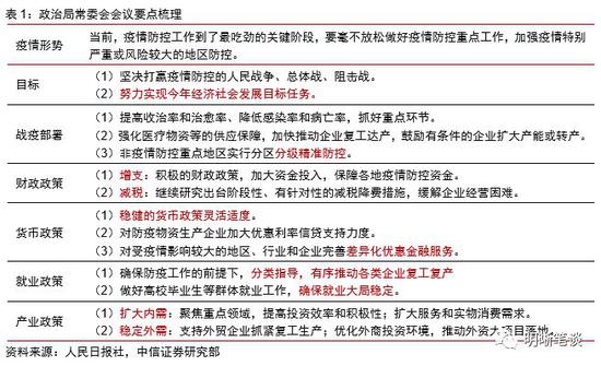
中信固收:一次重要的政治局会议 股债
双
牛可能持续|债_顺水财经_顺水网
文:明明债券研究团队 来源: 明晰笔谈 原标题:【一次重要的政治局会议】加大宏观调节力度,股债双牛可能持续报告要点:中共中央政治局常务委员会2月12日召开会议,听取应对新型冠状病毒感染肺炎疫情工作领导小…
2020-02-14 01:10
类目:
原油
置顶
国内商品期货涨跌互现
双
粕齐升菜粕主力领涨 _ 东方财富网
【国内商品期货涨跌互现 双粕齐升菜粕主力领涨】2月13日消息,国内商品期货午盘多数上涨,菜粕、豆粕双双走强,菜粕主力合约涨2.09%领涨市场。专家指出,在油厂大规模开工前,菜粕供应仍将偏紧,菜粕期货或继续偏…
2020-02-14 01:08
类目:
期货市场
金融行业:政策市场
双
驱动 加配金融良机 _ 东方财富网
核心观点疫情对经济和资本市场产生阶段性冲击,市场先抑后扬,当前流动性合理充裕背景下,金融板块或迎来板块轮动行情。细分行业选择上,优先推荐券商板块,优先受益于政策支持力度加大、资金配置需求强化、资本…
2020-02-14 01:07
类目:
期货市场
英国内阁重组财相离任首相欲财政
双
揽 英镑短挫后迅速拉升 _ 东方财富网
周四(02月13日)报道,日内英国内阁重组,数名大臣遭遇离任风波。盘中,英镑/美元先抑后扬,最低触及1.2959,而后迅速拉升,至发稿前触及1.3026,波幅接近70点。导致市场这波情绪波动的主因在于消息面传出现任财政…
2020-02-14 01:07
类目:
美元
置顶
人民币料维持
双
向小幅波动态势 _ 东方财富网
【人民币料维持双向小幅波动态势】春节后首个交易日,在岸人民币“补跌”近千点,但随着市场担忧情绪逐渐减弱,现已反弹超500点。13日,央行发行共计300亿元的离岸央票,助力人民币汇率平稳运行。分析人士指出,…
2020-02-14 01:05
类目:
美元
人民币料维持
双
向小幅波动态势_顺水财经_顺水网
原标题:人民币料维持双向小幅波动态势春节后首个交易日,在岸人民币“补跌”近千点,但随着市场担忧情绪逐渐减弱,现已反弹超500点。13日,央行发行共计300亿元的离岸央票,助力人民币汇率平稳运行。分析人士指…
2020-02-14 01:03
类目:
原油
置顶
美元怒破99大关 纸黄金纸白银周四亚市早盘
双
双
下跌|纸白银_顺水财经_顺水网
原标题:美元怒破99大关 纸黄金纸白银周四亚市早盘双双下跌 来源:24K9924K99(北美)讯 中国工商银行纸黄金纸白银周四(2月13日)亚市早盘双双下跌。国际现货黄金周三亚市早盘开于1567.67美元/盎司,最低下探156…
2020-02-14 01:03
类目:
原油
置顶
双
重利好推动新能源车恢复快速增长 布局三大细分领域投资机会 _ 东方财富网
【双重利好推动新能源车恢复快速增长 布局三大细分领域投资机会】结合当前市场的表现和我们的静态估算,我们认为新能源、光伏和汽车零部件方向的机会较大。导读 纵观新能源与汽车7大细分方向,立足四维调研研判…
2020-02-14 01:03
类目:
期货市场
置顶
中信证券明明:加大宏观调节力度 股债
双
牛可能持续 _ 东方财富网
【中信证券明明:加大宏观调节力度 股债双牛可能持续】中共中央政治局常务委员会2月12日召开会议,听取应对新型冠状病毒感染肺炎疫情工作领导小组汇报,分析当前新冠肺炎疫情形势,研究加强疫情防控工作。报告要…
2020-02-14 01:02
类目:
股市
美元上涨且避险情绪减弱 金银T+D周二晚盘
双
双
下跌-顺水财经网
美元上涨且避险情绪减弱 金银T+D周二晚盘双双下跌文 / 夏洛特2020-02-12 07:35:24来源:24K9924K99(北美)讯 上海黄金交易所黄金T+D周二(2月11日)晚盘收盘下跌0.44%,报351.00元/克;上海黄金交易所黄金T+D周二收…
2020-02-13 05:01
类目:
黄金
«上一页
1
2
…
6
7
8
9
10
11
12
…
465
466
下一页»
共9310条/466页
今日头条
1
2月20日外汇交易提醒_外汇动态报道_
汇通网讯——2月20日投资者需重点关注美联储1月货币政策会议…
2019-05-01 14:04
2
4月12日现货黄金、白银、原油、外汇
汇通网讯——4月12日亚洲时段,美元指数小幅走弱,稍微回吐了…
2019-05-01 14:04
3
英国或长期延迟脱欧,梅姨首相之位堪
汇通网讯——4月9日欧盟领导人将允许英国首相特雷莎梅再次推…
2019-05-01 14:04
4
INE原油收跌,OPEC+盛宴面临散伙;俄
汇通网讯——4月10日上海原油主力下跌0.67%。欧佩克主导的减…
2019-05-01 14:04
5
4月12日外汇交易策略(欧元、英镑、
汇通网讯——亚市盘初,欧元兑美元快速拉升逾30点,一度刷新…
2019-05-01 14:04
6
2月26日外汇交易提醒_外汇动态报道_
汇通网讯——2月26日投资者需重点关注美联储主席鲍威尔证词陈…
2019-05-01 14:04
7
纽市盘前:德拉基鸽声大作,欧元暴挫
汇通网讯——4月10日欧洲时段,美元指数创两日高点97.2235,…
2019-05-01 14:04
8
加密货币泡沫溢至新兴市场,印巴两国
汇通网讯——印度央行和巴基斯坦央行称加密货币交易是非法的…
2019-05-01 14:04
9
黄金交易提醒:黄金1330保卫战持续进
汇通网讯——早些时候因美国2月达拉斯联储商业活动指数远超市…
2019-05-01 14:03
10
INE原油创本周新低,无视中国进口大
汇通网讯——4月12日上海原油价格下跌,盘中创本周低点至472.…
2019-05-01 14:03
热门标签
[db:关键字]
标签
交易
信贷
外汇
交易额
万亿元
该公司
英国
瑞士法郎
美元
澳大利亚
加密
5月2日外汇交易提醒
Forex
人民币
内容
莫斯科
外汇市场
2月20日外汇交易提醒
按行业找资讯
外汇资讯
外汇市场
美元
黄金
原油
央行
股市
新闻热点
期货市场
理财
科技前沿
18391752892
网站客服
法定工作日
8:30-17:30
了解更多外汇信息
微信扫描关注
用户反馈
返回顶部