客服热线:
18391752892
我的进货单
0
平台首页
|
手机版
|
二维码
|
客服中心
|
帮助中心
反馈意见
联系我们
VIP服务
|
VIP
会员服务
建站服务
在线升级
联系我们
网站地图
特色频道
金融学院
|
区块链
|
行情快递
|
BrokerShow
|
人才
|
外汇问答
|
交易家
|
交易图赏
|
外汇平台
|
交易视频
|
资料下载
|
外汇EA商城
|
外汇课程
|
投资圈
|
外汇资讯
|
期货
|
顺水鱼EA
|
外汇交易商
扩展专区
排名推广
|
积分商城
|
黄金广告
|
意见反馈
网站地图
|
网站公告
|
RSS订阅
用户专区
用户中心
|
发布货源
|
发布采购
|
发布展会
常见问题
|
VIP会员
外汇资讯
首页
商机
外汇EA商城
金融学院
区块链
外汇交易商
外汇平台
期货
BrokerShow
资讯
全部资讯
外汇资讯
外汇市场
美元
黄金
原油
央行
股市
新闻热点
期货市场
理财
科技前沿
投资圈
交易视频
当前位置: >
顺水的鱼MT4外汇EA趋势对冲马丁延迟套利指标智能交易系统
>
外汇资讯
>
正在搜索: 多项
多项
相关的搜索结果
找到
356
条
这些药或对抗新冠病毒有效 30
多项
治疗方案拟启动临床试验 _ 东方财富网
新型冠状病毒肺炎疫情持续发展,特效药物的研发进展备受关注。随着研究的推进,陆续有一些药物被发现对抗新型冠状病毒有效。2月4日,在国家卫健委新闻发布会上,科技部生物中心副主任孙燕荣表示,科技部第一时间…
2020-02-05 01:21
类目:
美元
多项
新规生效 港股公司年报强制披露扩“容” _ 东方财富网
【多项新规生效 港股公司年报强制披露扩“容”】港股年报披露高峰期将至,未来3个月,包括腾讯、中国平安、阅文集团、吉利汽车等在内的大部分港股上市公司,将发布2019年度业绩报告。(上海证券报)港股年报披露…
2020-02-05 01:06
类目:
股市
置顶
中国中铁:调动
多项
资源 全力投入疫情防控阻击 _ 东方财富网
记者从中国中铁(601390)获悉,为进一步贯彻落实中央、国资委有关疫情防控的决策部署,公司旗下所属各单位在做好本单位疫情防控工作的同时,积极配合各地政府,充分调动各类资源,全力投入疫情防控狙击战,切实履…
2020-01-29 01:11
类目:
美元
银行间市场拟2月3日开市
多项
交易安排将同步调整 _ 东方财富网
【银行间市场拟2月3日开市 多项交易安排将同步调整】在全国放假安排及A股市场确认延期开市的基础上,银行间市场也将跟随这一节奏。(21世纪)在全国放假安排及A股市场确认延期开市的基础上,银行间市场也将跟随这…
2020-01-29 01:06
类目:
美元
银行间市场拟2月3日开市
多项
交易安排将同步调整|债券_顺水财经_顺水网
原标题:独家丨银行间市场拟2月3日开市,多项交易安排将同步调整来源:21世纪经济报道在全国放假安排及A股市场确认延期开市的基础上,银行间市场也将跟随这一节奏。21世纪经济报道记者从接近监管层人士处获悉,为…
2020-01-29 01:04
类目:
原油
置顶
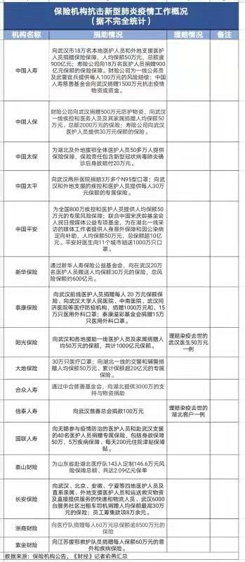
30余家银行保险机构捐资超6亿
多项
绿色通道开启|疫情_顺水财经_顺水网
【金融315,我们帮你维权】近来,ETC纠纷、信用卡盗刷、银行征信、保险理赔难等问题困扰着金融消费者,投诉多石沉大海、维权更举步维艰,新浪金融曝光台将履行媒体监督职责,帮助消费者解决金融纠纷。【黑猫投诉…
2020-01-28 01:02
类目:
原油
置顶
美团设2亿基金支持全国医护人员 上线
多项
防护服务 _ 东方财富网
【美团设2亿基金支持全国医护人员 上线多项防护服务】1月26日晚间,美团公益基金会宣布捐赠2亿元人民币,设立全国医护人员支持关怀专项基金。基金当前主要针对武汉等疫情防控重点地区的医护人员、全国各地支援湖…
2020-01-28 01:01
类目:
股市
置顶
多项
处罚未披露 中泰证券涉嫌信披违规 _ 东方财富网
中泰证券股份有限公司(下称“中泰证券”)去年12月19日IPO申请获审核通过。但有投资者向大众证券报反映该公司招股说明书中关于近年来的违法违规及受处罚的情况中披露不够充分。从2016年以来该公司每年都发生不合规…
2020-01-23 01:16
类目:
美元
置顶
61家信托
多项
财务数据排名!中信中融光大三者信托业务收入最高(表) _ 东方财富网
信托公司2019年经营情况已然浮出水面。信托百佬汇记者梳理61家信托公司未经审计的财务数据发现,信托公司整体经营状况良好,营业收入和净利润均为正增长,且信托公司整体的资本实力有所提升。与此同时,信托公司…
2020-01-22 01:12
类目:
美元
多项
数据遇冷 英1月或加入降息潮
随着本周英国多项经济数据疲弱亮相,市场普遍认为该国1月降息的可能性大增。有分析称,由于全球经济仍处于逆风期,主要经济体通胀水平迟迟未能得到提振,未来一段时间降息潮难言终结。策略师Dominic Bunning等人…
2020-01-18 02:01
类目:
美元
证监会明确2020年
多项
重点任务 _ 东方财富网
中国证监会17日发布消息称,2020年证监会系统工作会议近日在京召开。会议总结2019年主要工作,分析当前资本市场改革发展面临的形势,研究部署2020年重点任务。会议强调,2020年是全面建成小康社会和“十三五”规…
2020-01-18 01:12
类目:
美元
新疆2019年释放
多项
社保政策红利 为企业减负62亿元|减负_顺水财经_顺水网
【金融315,我们帮你维权】近来,ETC纠纷、信用卡盗刷、银行征信、保险理赔难等问题困扰着金融消费者,投诉多石沉大海、维权更举步维艰,新浪金融曝光台将履行媒体监督职责,帮助消费者解决金融纠纷。【黑猫投诉…
2020-01-18 01:09
类目:
原油
多项
数据遇冷 英1月或加入降息潮 _ 东方财富网
【多项数据遇冷 英1月或加入降息潮】随着本周英国多项经济数据疲弱亮相,市场普遍认为该国1月降息的可能性大增。有分析称,由于全球经济仍处于逆风期,主要经济体通胀水平迟迟未能得到提振,未来一段时间降息潮难…
2020-01-18 01:04
类目:
美元
置顶
2020年首只“巨无霸”来了 上市首日即顶格涨停 还创造
多项
纪录 _ 东方财富网
眼下时值春运,高铁一票难求。就在此时,作为最繁忙高铁线路之一的京沪高铁,将车轮同时驶进了A股。1月16日上午,京沪高铁于上海证券交易所正式敲钟挂牌,股票代码601816。开盘价为5.86元/股,随后顶格涨停,报6.…
2020-01-17 01:19
类目:
美元
海南洋浦推出提升通关效率
多项
新举措 _ 东方财富网
海南洋浦经济开发区近日出台文件,提出货物通关全流程无纸化等10条举措,助力打造西部陆海新通道航运枢纽。 在优化服务方面,洋浦提出,实行货物通关全程无纸化;边检承诺7×24小时通关,海事承诺7×24小时随约随…
2020-01-15 01:24
类目:
美元
置顶
欧市盘前:供需基本面利空,美油创一个月新低;英镑五连跌,
多项
英国数据将公布_外汇动态报道_顺水外汇网www.yg88.cn
顺水鱼外汇网讯——1月13日亚洲时段,英镑兑美元五连跌,短线建议投资者观望,考虑到英国宏观经济背景,且英国可能在强硬脱欧的几率,但最糟糕的情况料不会再现。美油创一个月新低,分析师表示,产量仍高于2020年…
2020-01-14 03:02
类目:
美元
置顶
欧市盘前:供需基本面利空,美油创一个月新低;英镑五连跌,
多项
英国数据将公布_汇市观察_外汇_顺水外汇EA
周一(1月13日)亚洲时段,美元指数交投于97.3附近,英镑兑美元五连跌,短线建议投资者观望,考虑到英国宏观经济背景,且英国可能在强硬脱欧的几率,但最糟糕的情况料不会再现。澳元和纽元上涨,人民币走强,对亚洲…
2020-01-14 03:02
类目:
美元
置顶
恒瑞医药
多项
药品获得临试通知 _ 东方财富网
恒瑞医药公告,公司近日收到国家药监局核准签发的关于氟唑帕利胶囊与醋酸阿比特龙《临床试验通知书》,同意本品开展氟唑帕利联合醋酸阿比特龙在转移性去势抵抗性前列腺癌(mCRPC)患者中的药代动力学(PK)和安全性的…
2020-01-14 01:20
类目:
美元
置顶
非农报告不如人意美指大幅承压
多项
通胀数据来袭黄金或巨幅波动 _ 东方财富网
【非农报告不如人意美指大幅承压 多项通胀数据来袭黄金或巨幅波动】美伊局势有缓和迹象,黄金原油承压下挫;英国经济或表现温和,脱欧前景影响英镑走势。(金十数据)美伊局势有缓和迹象,黄金原油承压下挫;英国…
2020-01-14 01:03
类目:
美元
置顶
欧市盘前:英镑五连跌
多项
英国数据将公布|利空_顺水财经_顺水网
原标题:欧市盘前:供需基本面利空,美油创一个月新低;英镑五连跌,多项英国数据将公布周一(1月13日)亚洲时段,美元指数交投于97.3附近,英镑兑美元五连跌,短线建议投资者观望,考虑到英国宏观经济背景,且英…
2020-01-14 01:02
类目:
原油
«上一页
1
2
…
3
4
5
6
7
8
9
…
17
18
下一页»
共356条/18页
今日头条
1
2月20日外汇交易提醒_外汇动态报道_
汇通网讯——2月20日投资者需重点关注美联储1月货币政策会议…
2019-05-01 14:04
2
4月12日现货黄金、白银、原油、外汇
汇通网讯——4月12日亚洲时段,美元指数小幅走弱,稍微回吐了…
2019-05-01 14:04
3
英国或长期延迟脱欧,梅姨首相之位堪
汇通网讯——4月9日欧盟领导人将允许英国首相特雷莎梅再次推…
2019-05-01 14:04
4
INE原油收跌,OPEC+盛宴面临散伙;俄
汇通网讯——4月10日上海原油主力下跌0.67%。欧佩克主导的减…
2019-05-01 14:04
5
4月12日外汇交易策略(欧元、英镑、
汇通网讯——亚市盘初,欧元兑美元快速拉升逾30点,一度刷新…
2019-05-01 14:04
6
2月26日外汇交易提醒_外汇动态报道_
汇通网讯——2月26日投资者需重点关注美联储主席鲍威尔证词陈…
2019-05-01 14:04
7
纽市盘前:德拉基鸽声大作,欧元暴挫
汇通网讯——4月10日欧洲时段,美元指数创两日高点97.2235,…
2019-05-01 14:04
8
加密货币泡沫溢至新兴市场,印巴两国
汇通网讯——印度央行和巴基斯坦央行称加密货币交易是非法的…
2019-05-01 14:04
9
黄金交易提醒:黄金1330保卫战持续进
汇通网讯——早些时候因美国2月达拉斯联储商业活动指数远超市…
2019-05-01 14:03
10
INE原油创本周新低,无视中国进口大
汇通网讯——4月12日上海原油价格下跌,盘中创本周低点至472.…
2019-05-01 14:03
热门标签
[db:关键字]
标签
交易
信贷
外汇
交易额
万亿元
该公司
英国
瑞士法郎
美元
澳大利亚
加密
5月2日外汇交易提醒
Forex
人民币
内容
莫斯科
外汇市场
2月20日外汇交易提醒
按行业找资讯
外汇资讯
外汇市场
美元
黄金
原油
央行
股市
新闻热点
期货市场
理财
科技前沿
18391752892
网站客服
法定工作日
8:30-17:30
了解更多外汇信息
微信扫描关注
用户反馈
返回顶部