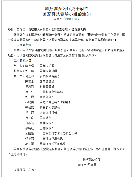
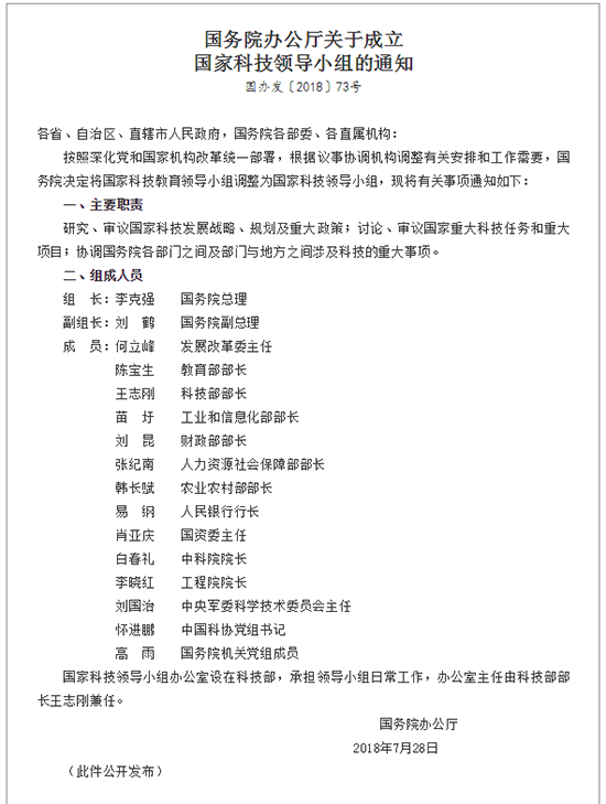
国务院办公厅近日公布关于成立国家科技领导小组的通知,这个通知对于科技领域来说是一项很重大的消息,那就是国务院决定将国家科技教育领导小组调整为国家科技领导小组。
国务院办公厅近日公布关于成立国家科技领导小组的通知,这个通知对于科技领域来说是一项很重大的消息,那就是国务院决定将国家科技教育领导小组调整为国家科技领导小组。
该小组以国务院总理李克强担当组长,国务院副总理担当副组长,其组成成员包含教育部、科技部、工业和信息化部、财政部、人民银行、中科院等等各部门,该小组有三项重要职责:
1.研究、审议国家科技发展战略、规划及重大政策;
2.讨论、审议国家重大科技任务和重大项目;
3.协调国务院各部门之间及部门与地方之间涉及科技的重大事项。

我国一直都在积极推进科技的发展,刚刚结束的7月27日举行的国家科技成果转化投资峰会,就有科技部、财政部等部委和地方政府领导、两院院士、各省市科技主管部门、行业领军专家等300余人参加。
此次会议始终贯彻“服务国家创新战略,聚焦科技成果转化”, 此次科技部还与国家开发投资集团有限公司签署了战略合作协议, 贯彻落实国家创新驱动发展战略。

此次会议科技部副部长黄卫提到,当前有很多好项目,有很好的市场、产业和商业价值,但是找不着资金,一些资金充裕的单位找不着好的项目,需要打造更高效率的合作平台。
由科技部、财政部、国家开发投资集团有限公司、地方政府以及相关部门、金融机构、民间资本、专业投资机构、创新创业企业、科技成果转化示范区、高新技术产业园区、高校院所、科研机构等三十个机构的代表共同签字,启动了国家科技成果转化创业创投生态共同体。
">国际
华盛顿邮报当地时间6日报道,超370名前联邦检察官签署声明:如果特朗普...
59分钟前">国际
近日,土耳其成了美国和欧盟的“眼中钉,肉中刺”,起因是土耳其欲在地中海...
1小时前">国际
承认“高估了军方支持”后,委内瑞拉反对派领导人瓜伊多当地时间6日似乎又...
1小时前">国际
据俄罗斯卫星通讯社6日消息,俄罗斯RT电视台报道称, 美国国会研究处编...
2小时前">国际
委内瑞拉外交部长阿雷亚萨在记者会上表示,加拉加斯希望能与俄罗斯和中国打...
16小时前">国际
近日,以色列军方与加沙地带的巴勒斯坦武装人员炮火不断,美国总统特朗普6...
17小时前
客服热线:











