今天最新的支付宝年度账单出炉了!不过据说许多网友第一反应是:我哪来这么多钱?

也有网友表示,辛苦一年,结果收入全上缴给了马云,不知不觉又花了这么多!
当然也有极个别人士表示自己,还处在马斯洛五大需求层次的最底层!

白马抱团有瓦解趋势
当然除了花钱,你也得学会赚钱。当然想在A股赚钱你还必须得过一段时间就换个思维。
去年被吹的神乎其神的核心资产今年以来表现疲弱。近期自茅台高位回落后,老核心资产们纷纷大有抱团瓦解的势头。

今日在茅台的带领下,去年抱团翻倍的一批老核心资产纷纷跳水,比如盘中大跌的潍柴动力,近一年来涨幅超100%,三一重工、药明康德、中公教育、海螺水泥等也是去年走出独立行情的大牛股。

而近期市场新近崛起票,总结起来有两大主线:网红经济和新能源车。
网红经济
在网络直播上,“网红”李佳琦的一句OMG,俘获了万千粉丝。在一系列美妆产品爆火后,“口红一哥”又卖起了腊味香肠。
1月5日,李佳琦在他的直播间,卖起了金字火腿的麻辣香肠。根据销售战报,5分钟狂卖10万+包,总计销售额突破300万元,累计观看人次1677万。

有业内人士总结了“直播带货”的优点:第一,让忠实粉丝把对于主播的信任成功地转嫁到产品身上;第二,获客成本会相对比较低,且转化率高。
网红经济究竟能赚多少?根据清晖智库统计,最近三年,网红等直播带货在内实现了电视购物10倍以上的行业规模,预计2020年总规模有望超过7000亿元。
而根据阿里巴巴公布的数据:2019财年,淘宝直播产生GMV超过1000亿元人民币;2020财年至今(2019年4月至8月),淘宝直播GMV同比增速高达140%;2019财年,天猫商家直播渗透率高达50%。

但网红经济会火,不代表网红经济概念股也实实在在从这上面赚钱了。从大A以往的经验看,目前的网红经济概念股更多停留在概念炒作层面上。
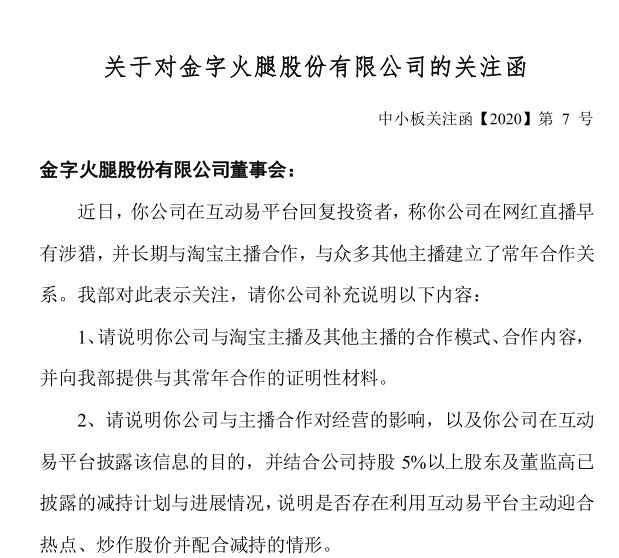
这边香肠刚大卖,那边金字火腿就收到了深交所关注函。
问询函当中透露出耐人寻味的一点是:金字火腿当前炒作自己网红经济属性,是否有配合大股东减持的嫌疑?

深交所在问询函中表示,要求金字火腿结合公司持股5%以上股东及董监高已披露的减持计划与进展情况,说明是否存在利用互动易平台主动迎合热点、炒作股价并配合减持的情形,并披露未来6个月持股5%以上股东及董监高是否有减持计划及减持计划的内容。
中国食品产业分析师朱丹蓬则直言不讳表示,对于金字火腿而言,直播也是金字火腿在其品牌年轻化布局的尝试和创新。但作为上市公司,金字火腿在此时提及网络直播概念确有迎合热点炒作之嫌。
新能源车
而比起网红经济,特斯拉为代表的新能源车产业链个股或许更为靠谱,毕竟相关个股未来能实实在在从中挣到钱。
据国君研报,如今的特斯拉概念股可类比2011年苹果进入中国市场后,培育出手机产业链上的那些10倍牛股。
据东方证券,从美国新能源车乘用车市场格局来看,特斯拉处于领先的市场地位。从2012年的 2509辆快速增长到2018年的19万辆,2019年前三季度销量达到13.6万辆,同比增长19%。
市场份额从2012年的仅约5%提升到2019年前三季度的57%。其中Model 3一个车型所占的市场份额就达到了47.3%。

而1月3日国产版的Model 3下调售价,补贴后售价仅为29.9万元。
1月7日,国产特斯拉Model 3将正式对外交付。关键是马斯克在去年的公开场合掷地有声的表示:“2020年年底,Model 3所有零部件全面国产化!”
国君表示,和苹果产业链相比,汽车在产业链的长度和深度上要远远超过智能手机,有望持续受益的供应商名单也更长。
具体来看,其供应链涉及包括动力总成系统、电驱系统、充电、底盘、车身、其他构件、中控系统、内饰和外饰等十个部分,涉及直接、间接供应商一百余家。
以下几个环节必须重点关注:
1、电池和电池原材料
上游原材料是确定性最高的受益者。
除了潜在的电池供应商宁德时代之外,特斯拉也正在考虑将电池从松下切换成LG南京工厂,而LG电池的上游材料基本都是中国产,成本会节约更多。

华友钴业/洛阳钼业(钴),赣锋锂业/天齐锂业(氢氧化锂),铜陵有色/诺德股份(锂电铜箔),中科三环(电机磁材),南山铝业(四门两盖)以及东睦股份(动力器件壳体)等标的值得关注。
2、充电桩
目前,特斯拉的21家直接供应商中,11家为充电桩设备及运营企业。

推荐标的:众业达、万马股份,智慧能源。
3、其他受益标的:
先导智能公司曾在2018年底公告,与特斯拉签订了卷绕机、圆柱电池组装线及化成分容系统等锂电池生产设备的采购合同,合同金额约4300万。
(文章来源:东方财富研究中心)
(责任编辑:DF075) 郑重声明:东方财富网发布此信息的目的在于传播更多信息,与本站立场无关。
客服热线:











